登录
|
注册
首页
三农动态
时政要闻
农业要闻
全区联播
政策法规
三农介绍
市场动态
价格行情
供应信息
求购信息
专家服务
今日专家
本周专家
专家排行
全部专家
农业百科
种植技术
水产养殖技术
畜牧兽医技术
农机技术
特色农业
品牌目录
三品一标农产品
网上展厅
休闲农业
培训体验
新型职业农民培训
农民学手机
乡味宁夏
图文
视频
当前位置:
首页
>
三农动态
>
政策法规
> 《自治区农业农村厅2022年普法责任制“四个清单”修订稿》解读
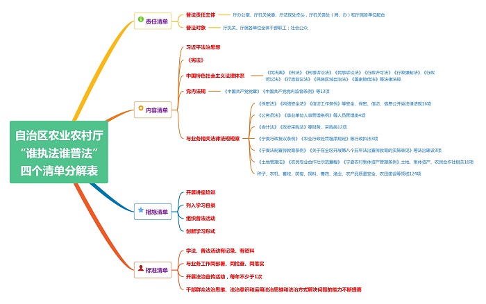
《自治区农业农村厅2022年普法责任制“四个清单”修订稿》解读
发布时间:2022-04-18 来源:农业农村厅 次数:
次
上一篇:
《宁夏回族自治区农业绿色发展“十四五”...
下一篇:
《宁夏回族自治区农业行政处罚自由裁量基...